China Language Assessment
中国外语测评中心
国才体验营
搜索
首页
国才动态
了解国才
研发背景
理念特色
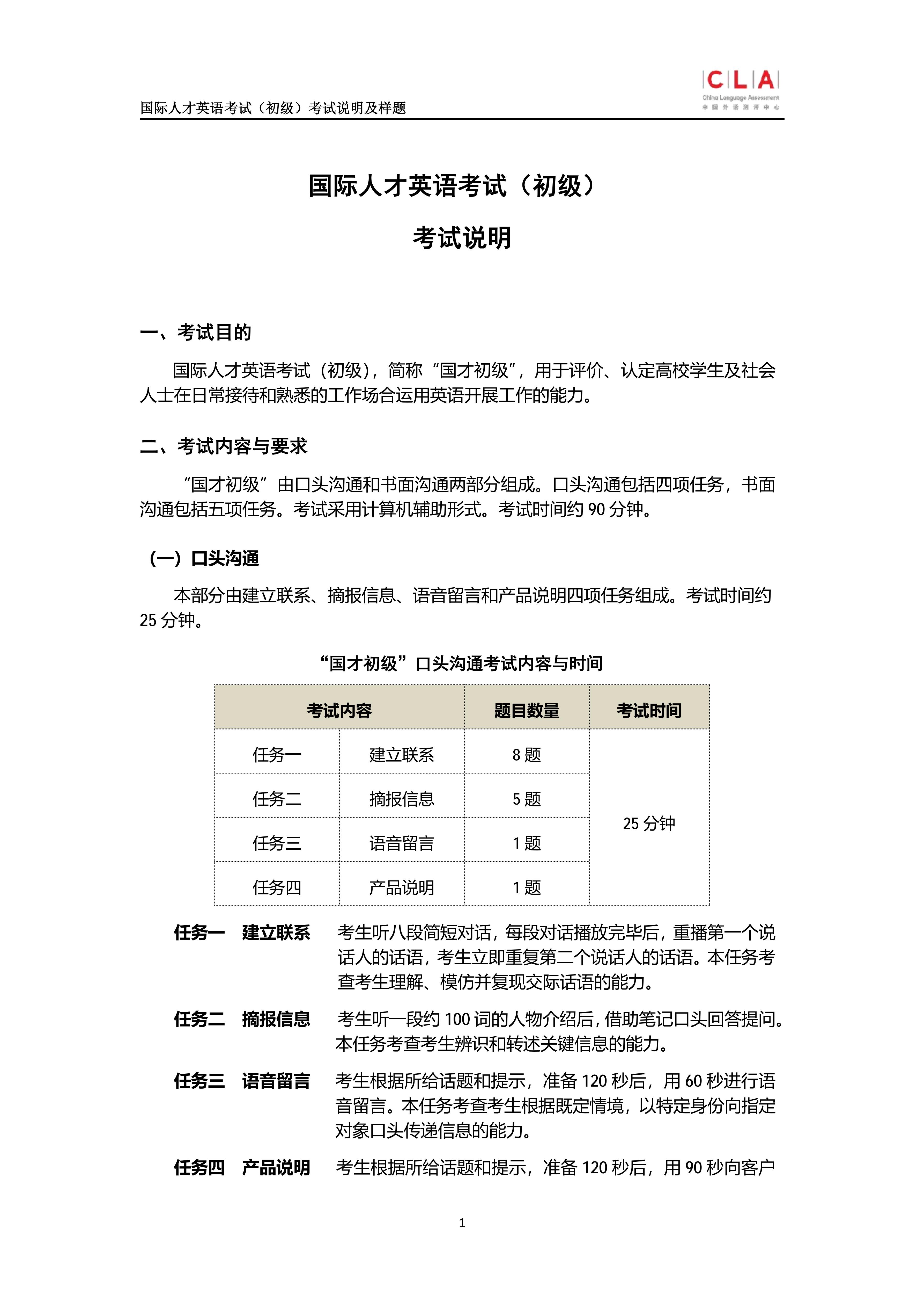
考试介绍
考试安排
小动画 | 助考宝典
小视频 | 大家谈国才
报考国才
我要报名
成绩查询
证书查验
常见问题
备考国才
备考图书
在线课程
在线模考(入口一)
在线模考(入口二)
更多资源
国才创培
国才(石油石化)
四川新三级
学生赛事
英语辩论赛
理解当代中国大赛
搜索
国才考试
国才初级
国才中级
国才高级
国才高端
国才高翻笔译
国才高翻交传
国才高翻同传
四川新三级考试
国才初级 >
考试说明
考试样题
下载样题音频文件
国际人才英语考试(初级)
(
四川省大学英语新三级考试
)
考试样题
微信公众号
国才体验营
联系方式
考试咨询电话:4006-829-129
报名咨询电话:021-61651124(报名、缴费相关功能)
企业合作咨询电话:010-88819489/9114
电子邮箱:cla@claonline.cn
新三级邮箱:xinsanji@claonline.cn
考务服务
付费证书制作状态查询:
考生可凭姓名及身份证号在成绩查询页面登录查看
国才考试-居家网考考试系统-下载
国才考试-居家网考考试设备-检测
回到顶部
提示
请用户通过电脑查看。
国才考试采用机考形式,在线模考系统完全参照正式考试系统设计,手机端无法体验哦。