2025年下半年四川省大学英语新三级考试将于11月15日在四川开考,今日(11月7日)起开放准考证打印。
一、准考证打印
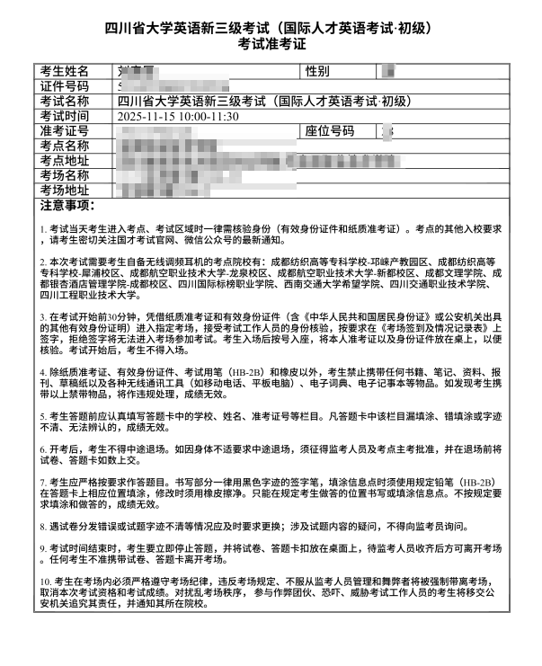
请考生从今日起,登录国才考试官网(etic.claonline.cn),点击首页“我要报名”,进入报名系统,打印准考证。准考证使用A4纸,黑白打印即可。
1)登录国才考试官网,点击“我要报名”

2)选择“四川省大学英语新三级考试”的“立即报名”

3)登录账户,点击“准考证打印”

4)选择“PDF下载”保存后打印,或者直接点击“打印”

(图片仅供参考样式)
二、需要自备耳机院校名单
凡考生考点名称为:成都纺织高等专科学校-邛崃产教园区、成都纺织高等专科学校-犀浦校区、成都航空职业技术大学-龙泉校区、成都航空职业技术大学-新都校区、成都文理学院成都银杏酒店管理学院-成都校区、四川国际标榜职业学院、西南交通大学希望学院、四川交通职业技术学院、四川工程职业技术大学的同学,需自行准备无线调频耳机(四六级听力同款即可)。
三、考试时间记牢靠
考试时间:2025年11月15日(周六)10:00—11:30
考试包括交谈记录、发言备忘、浏览材料、分析材料、整理材料和撰写邮件六项任务,考试时间90分钟。考试形式为纸笔考试。
考生请以准考证上的时间为准参加考试。考试开始后,考生不得入场且考试费用不予退还。
四、考场注意事项提醒
● 提前30分钟入场
考试当天经核验有效身份证件、纸质准考证,方可进入考场。考生需在考试开始前30分钟开始进场。
● 随身物品专区放
除纸质准考证、有效身份证件和考试用笔外,考生不准随身携带包、书籍、资料、笔记本、草稿纸、电子工具、手机、有存储功能的计算器、食物、饮料等物品,以上物品须放在指定位置。
● 考场纪律严遵守
考生须按准考证上指定的座位号对号入座,不得随意调换座位。考试过程中,考生应自觉遵守考场秩序。如在考场中遇到非考试内容相关问题,请先举手示意监考人员,听从监考人员的安排进行现场处理。考生不得提前交卷离场。在得到考试结束的指令后,考生应停止作答,并有序离开考场。
祝各位考生考试顺利!

京公网安备:11010802029388号